• 注册
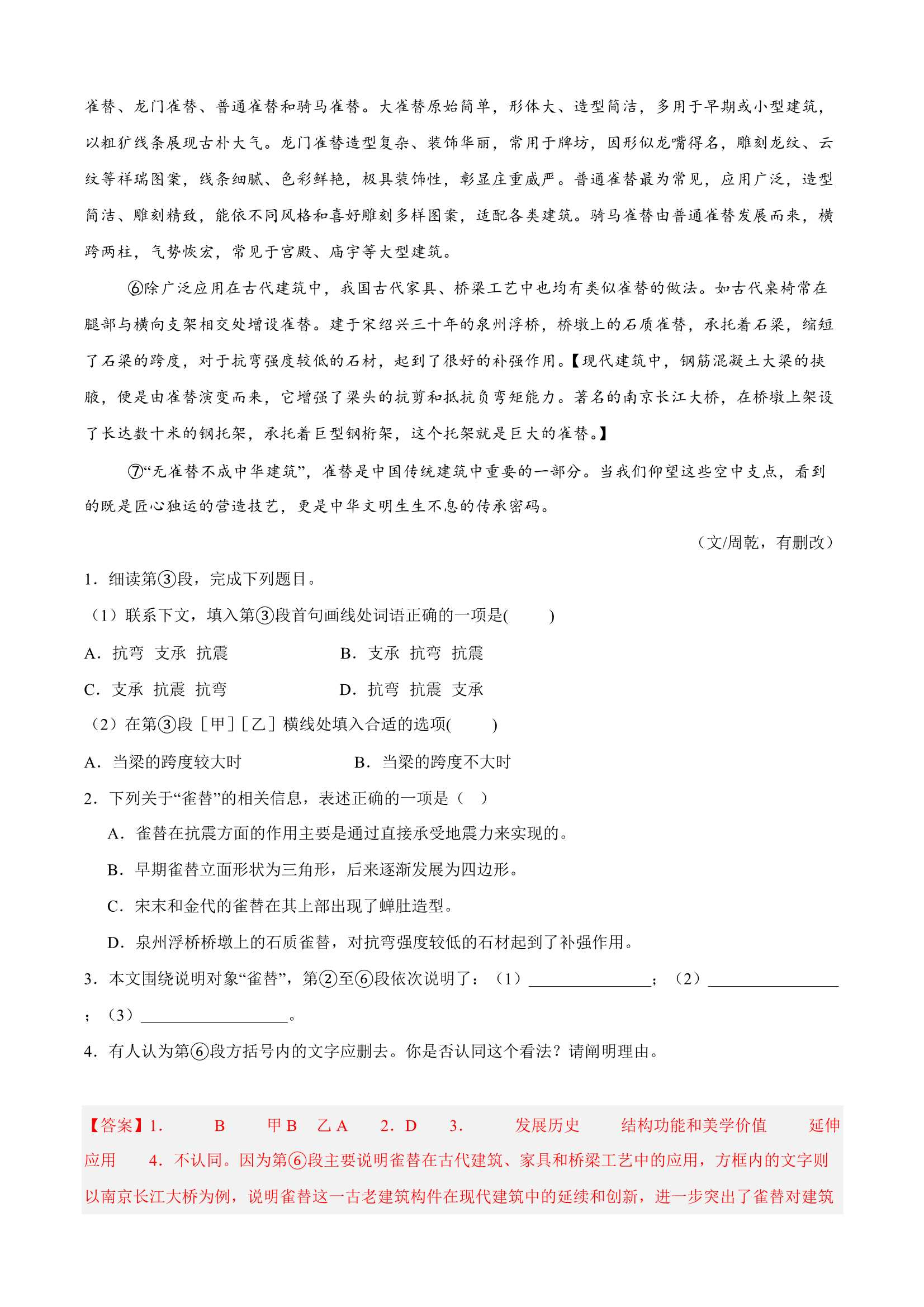
  • 初中和中考 初中和中考 关注:2742 内容:38

    2020-2025年上海各区中考语文二模分类汇编

  • 查看作者
  • 打赏作者
  • 当前位置: 育育升学 > 题库 > 初中和中考 > 正文
    • 74
    • 初中和中考
    • Lv.11
      黑凤梨

      资料目录

      2025年

      2020-2025年上海各区中考语文二模分类汇编

      2024年

      2020-2025年上海各区中考语文二模分类汇编

      2023年

      2020-2025年上海各区中考语文二模分类汇编

      2022年

      2020-2025年上海各区中考语文二模分类汇编

      2021年

      2020-2025年上海各区中考语文二模分类汇编

      2020年

      2020-2025年上海各区中考语文二模分类汇编

      资料详情

      2020-2025年上海各区中考语文二模分类汇编2020-2025年上海各区中考语文二模分类汇编2020-2025年上海各区中考语文二模分类汇编2020-2025年上海各区中考语文二模分类汇编2020-2025年上海各区中考语文二模分类汇编2020-2025年上海各区中考语文二模分类汇编2020-2025年上海各区中考语文二模分类汇编2020-2025年上海各区中考语文二模分类汇编

      隐藏内容需要付费才可以看见

      马上购买
      购买了付费内容
      回复
      Lv.1
      购买了付费内容
      回复
      Lv.2
      购买了付费内容
      回复
      购买了付费内容
      回复
      购买了付费内容
      回复
      Lv.2
      购买了付费内容
      回复
      Lv.1
      购买了付费内容
      回复
      Lv.1
      转发了
      回复
      Lv.2
      购买了付费内容
      回复
      Lv.9
      黑凤梨
      购买了付费内容
      回复

      请登录之后再进行评论

      登录
    • 发布内容
    • 做任务
    • 实时动态
    • 帖子间隔 侧栏位置: