• 注册
  • 初中数学 初中数学 关注:497 内容:59

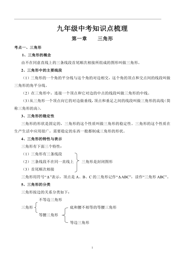
    上海初三数学知识点总梳理(共37页)

  • 查看作者
  • 打赏作者
    • 106
    • 初中数学
    • Lv.11
      黑凤梨

      上海初三数学知识点总梳理(共37页)

      隐藏内容需要回复可以看见

      回复
      Lv.13
      黑凤梨
      黑凤梨
      回复
      Lv.6
      黑凤梨
      谢谢
      回复
      Lv.11
      黑凤梨
      回复
      Lv.7
      黑凤梨
      谢谢分享
      回复
      Lv.13
      黑凤梨

      谢谢

      回复
      👌
      回复


      回复
      Lv.8
      黑凤梨
      回复
      Lv.1
      育育好样的
      回复
      Lv.1
      领取
      回复

      请登录之后再进行评论

      登录
    • 发布内容
    • 做任务
    • 实时动态
    • 帖子间隔 侧栏位置: